프로그램 에러(오류)
- 컴퓨터 하드웨어 고장이나 응용 프로그램에서 실행 오류가 발생하는 것을 에러라고 합니다.
- 소프트웨어 부분에서는 크게 문법 에러, 실행 에러, 논리 에러로 구분됩니다.
- 문법 에러(Syntax Error): 프로그래밍 언어에서 문법적으로 에러가 발생하는 현상을 뜻합니다.
- 실행 에러(Runtime Error): 프로그램 실행 중에 의도치 않게 발생한 연산으로 에러가 발생하는 현상을 뜻합니다.
- 논리 오류(Logical Error): 프로그래밍 언어의 문법은 정상적이지만 논리적으로 원하는 결과값이 나오지 않는 에러가 발생하는 현상을 뜻합니다.
- 자바에서는 이러한 에러가 발생하면 프로그램이 바로 종료되는데, 에러가 발생해도 프로그램을 계속해서 작동시키기 위해 에러에 예외를 설정합니다.
예외(Exception)
- 예외란 프로그램에서 에러가 발생하는 상황 중 예측 가능한 부분을 미리 지정하여 정해놓은 규칙대로 처리하는 기능을 뜻합니다.
- 예외는 크게 두 가지 형태로 구분할 수 있습니다.
- 일반 예외(Exception): 컴파일러가 예외 처리 코드 여부를 검사하는 예외를 뜻합니다.
- 실행 예외(Runtime Exception): 컴파일러가 예외 처리 코드 여부를 검사하지 않는 예외를 뜻합니다.
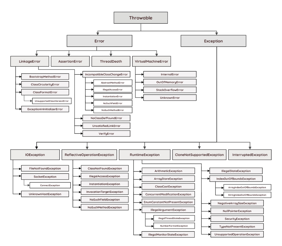
자바의 예외 구조
- 자바는 프로그램 상 발생할 수 있는 에러를 대비하여 예외를 처리할 수 있는 기능을 라이브러리로 제공하고 있습니다.
- 자바는 예외가 발생하면 Exception 클래스로부터 객체를 생성하며, 이는 예외를 처리하는데 사용됩니다.
- 자바의 모든 예외 클래스는 Throwable 인터페이스를 상속받습니다.
- 실행 예외는 RuntimeException 클래스로부터 객체를 생성하며, 그 외의 모든 예외 클래스는 모두 일반 예외로 취급됩니다.

'Programing Language > Java' 카테고리의 다른 글
| [Java] 예외 전가(Exception Imputation) (0) | 2022.07.14 |
|---|---|
| [Java] 예외 처리(Exception Handling) (0) | 2022.07.13 |
| [Java] 중첩 인터페이스(Nested Interface) (0) | 2022.07.12 |
| [Java] 익명 클래스(Anonymous Class) (0) | 2022.07.10 |
| [Java] 중첩 클래스의 분류(Separation of Nested Class) (0) | 2022.07.09 |